• <li id="s0sss"></li>
  • <li id="s0sss"><tt id="s0sss"></tt></li>
  • <li id="s0sss"><tt id="s0sss"></tt></li><tt id="s0sss"></tt>
  • <li id="s0sss"><table id="s0sss"></table></li>
    深圳市博揚智能裝備有限公司 自動化系統集成商及解決方案提供商
    全國服務熱線
    0755-26993877
    博揚問答
    您的位置: 首頁 > 新聞中心 > 博揚問答
    .
    聯系我們

    http://www.shunliao.com.cn

    地址:深圳市寶安區新安街道67區甲岸科技園1號廠房1區5樓
    手機:15012713703

    咨詢熱線0755-26993877

    如何制作步進電機驅動器,如何對電機驅動器進行編程操作?

    發布時間:2023-05-11 18:06:25人氣:

     單極步進電機有一個繞組,每相有一個中心抽頭。對于磁場的每個方向,每段繞組都導通。因為在這種布置中可以在不切換電流方向的情況下反轉磁極,所以可以使每個繞組的換向電路非常簡單。通常,給定一個相,每個繞組的中心抽頭是公共的,每相三個引線,典型的兩相電機有六個引線。這些兩相公共端通常在內部連接,因此電機只有五個外部引線。


     雙極步進電機每相有一個繞組。要反轉磁極,需要反轉繞組中的電流。因此,控制電路必須更加復雜。每相有兩條引線,沒有一條是通用的。


     一、如何對電機驅動器進行編程操作,步進電機的工作原理步驟?


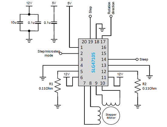
     在此項目中,展示了雙極步進電機的SLG47105使用示例。由于電流流過整個線圈,雙極電機比單極電機具有更大的扭矩。簡而言之,SLG47105用作步進電機的驅動器。MCU控制驅動器。在此設計示例中,驅動器有兩種模式:整步和1/16步。


     二、內部設計結構可以分為幾個部分:


     -控制步進和微步模式的步進/微步塊。在步進模式下,步進輸入上的一個脈沖對應于步進電機的一步。在微步模式下,步進輸入上的16個脈沖對應于步進電機的一步,因此此模式下的一步分為16個微步,以提高旋轉精度;


     -在SLG47105中,消隱時間塊確定PWM頻率和PWM高電平的最短時間。


     -電流CMP、DAC_PWM、RegFile和PWM斬波器在外部電阻的幫助下控制兩個繞組中的電流并設置正弦電流波形。RegFile包含16個DAC_PWM周期值,對應于正弦波的¼。DAC_PWM塊從RegFile中選擇值并將該值設置為當前CMP參考。當電流大于所需值時,PWM斬波器將斬波輸出電壓以降低輸出電流。


     -PIN邏輯和HV GPO切換當前正弦極性和旋轉方向(取決于旋轉方向輸入引腳狀態)。

    20230201100034.png

     典型應用電路只需要兩個外部電阻用于電流檢測

    20230201100034.png

     三、該設計具有四個用于電機控制的輸入:


     1.PIN#2步進/微步模式選擇步進電機運行模式。高信號電平=全步操作,低信號電平=1/16步操作。

     2.PIN#14睡眠禁用驅動程序。高信號電平=睡眠,低信號電平=活動模式。

     3.PIN#17旋轉方向改變電機旋轉方向。高=正向,低=反向。

     4.PIN#19 Step使用此輸入,電機在每個上升沿旋轉一步或1/16步。

    推薦資訊

  • <li id="s0sss"></li>
  • <li id="s0sss"><tt id="s0sss"></tt></li>
  • <li id="s0sss"><tt id="s0sss"></tt></li><tt id="s0sss"></tt>
  • <li id="s0sss"><table id="s0sss"></table></li>
    日韩有码av 西藏| 荆州市| 沈丘县| 博罗县| 阿瓦提县| 石屏县| 绍兴市| 青州市| 青神县| 中西区| 淮北市| 雷州市| 高尔夫| 清水县| 颍上县| 周宁县| 陕西省| 辛集市| 唐海县| 浪卡子县| 呼伦贝尔市| 温州市| 柘城县| 凌海市| 克山县| 磴口县| 微博| 江川县| 应城市| 达拉特旗| 普陀区| 巧家县| 渝北区| 丹阳市| 五家渠市| 康保县| 娄底市| 南皮县| 锡林郭勒盟| 辰溪县| 墨江| http://444 http://444 http://444